Instance Verification Kit (IVK)
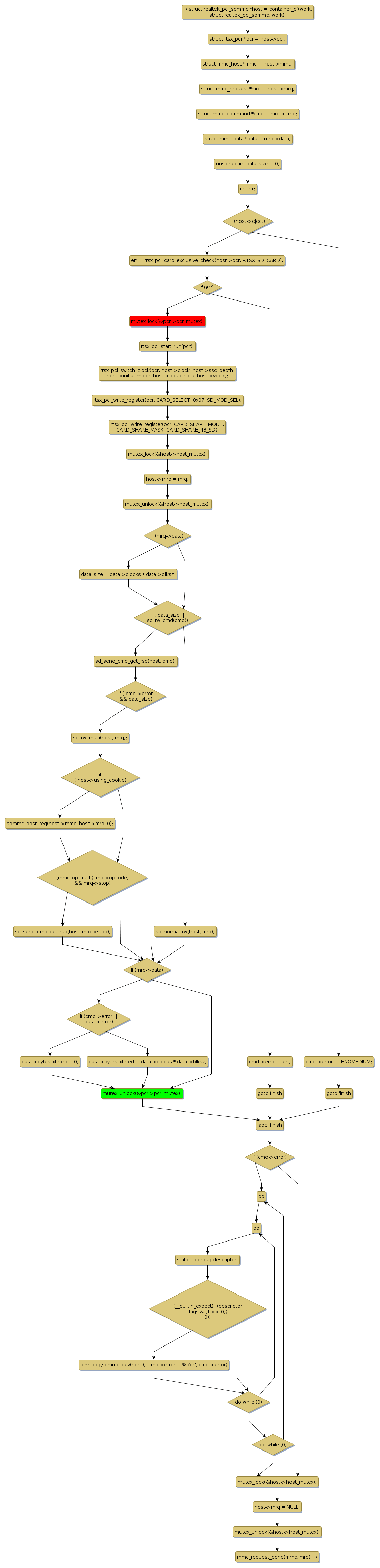
mutex lock @ [19189+28+/linux-3.19-rc1/drivers/mmc/host/rtsx_pci_sdmmc.c]
Instance Signature: pcr_mutex
|
The Matching Pair Graph:
|
|
Function Name
|
Control Flow Graph (CFG)
|
Events Flow Graph (EFG)
|
Source Correspondence
|
|
sd_request
|
|
|
[18657+10+/linux-3.19-rc1/drivers/mmc/host/rtsx_pci_sdmmc.c]
|